瑜伽色情 2个项目入选2022年度浙江首台(套)攻关项目
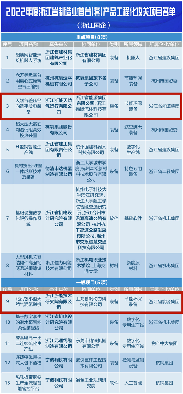
近日,我省正式发文公布2022年度浙江省首台(套)产品工程化攻关项目名单,瑜伽色情 2个项目位列其中,其中“天然气差压径向透平发电装备”入选重点项目、“兆瓦级小型天然气混氢燃机”入选一般项目,主要涉及节能环保装备领域。

此次发布的浙江省首台(套)产品工程化攻关项目,是指以开发填补国内空白的重大短板装备、重点新材料、关键软件,产业链供应链“补链、强链关键产品”为目标,目前尚处于研发或工程化攻关阶段,能在一到两年内实现不少于一项工程化应用或重大工程项目配套的项目。项目完成后的产品预期技术水平在同类产品中应达到国内领先及以上水平,或达到国家首台(套)产品推广应用指导目录产品指标要求。本次浙江国企共有13个项目位列其中。
科技创新是企业的生命线,首台(套)产品是企业自主创新能力的体现,也是产业链关键核心环节掌控力的代表。近年来,瑜伽色情 在“四个革命、一个合作”能源安全新战略的指引下,着力增强科技创新能力,全力打造一流科技强企,多措并举打造科技创新平台,超低排放、船舶脱硫、节能增效、废水治理、多功能催化剂等一大批技术为集团高质量发展赋能“添翼”。
“天然气差压径向透平发电装备”入选重点项目

瑜伽色情 旗下企业入选项目中,“天然气差压径向透平发电装备”项目由浙江瑜伽色情 天然气运行有限公司牵头研发,是该公司积极响应国家“双碳”战略目标、自主研发且国内首创的一项重要科技成果。该装备是集高速向心透平叶轮、静压气浮轴承、永磁发电机等设备的一体化防爆发电装备及配套电能转换装置,可实现天然气压差能的回收利用,采用天然气作为润滑和冷却介质,发电效率高达85%,比传统往复式膨胀发电机效率高20多个百分点,具有效率高、可靠性高、成本低等优势。单台(220千瓦)发电装置按每年平均利用7000小时计算,可发电150万度/年,对于推动天然气管道压力能利用,降低碳排放意义重大。该研发项目引入有关行业专家作为科技项目首席专家,经4年研发,在技术和机制创新上均实现重要突破。目前,天然气压差径向透平发电装备项目调试方案顺利通过专家评审,调试工作已进入实施阶段,有望2022年底投入运行发电。研发主体单位将严格细化完善调试方案,进一步推进气浮轴承组件等关键部位的优化提升,确保调试任务顺利开展。
“兆瓦级小型天然气混氢燃机”入选一般项目

“兆瓦级小型天然气混氢燃气轮机”由瑜伽色情 技术研究院牵头研发,是该院围绕“双碳”目标,自主研发且国内首创的一项重要科技成果。 该混氢燃机是由两级离心压气机、低氮干式预混燃烧器和三级轴流透平三大核心部件组成的发电设备,整机发电功率1.5兆瓦,循环效率28%,额定转速每分钟23500转,压气机增压比10.5,透平初温1050摄氏度,氮氧化合物(NOx)排放小于百万分之二十五(25ppm),指标达国际一流水平。该混氢燃机可实现0-100%天然气混氢燃烧,降低碳排放意义重大。该院同步搭建了兆瓦级氢燃机研发试验测试平台,形成了从混氢燃烧研究、系统与部套件设计、核心部件研制、测控系统开发到整机试验的全链条研发能力。本燃机开发制造全部国产化,采用模块化的单元体设计,装配简单、维护方便,预期成本可比同类型进口设备降低约50%,可实现该类型关键核心动力装备国产化,可广泛应用于小型工业园区、大型公建楼宇等分布式能源系统,实现高效冷热电联供。
据悉,浙江省首台(套)产品包括首台(套)装备、首批次新材料和首版次软件。首台(套)装备是指实现重大技术突破、拥有知识产权、尚未取得重大市场业绩的装备产品,包括成套设备、整机设备及核心部件、控制系统、基础材料、软件系统等。首台(套)装备分为成套装备、整机装备和关键零部件。首批次新材料是指企业通过自主研制、引进吸收等方式拥有专利或者其他自主知识产权,具有技术领先优势或者打破市场垄断,尚未取得重大市场业绩的新材料。首版次软件是指企业通过自主开发或者合作开发,其功能或者性能有重大突破,在该领域具有技术领先优势或打破市场垄断,拥有自主知识产权,尚未取得重大市场业绩,首次销售的同名称、同一版本号的软件产品。